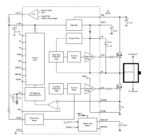
Product Summary
The A3938SLDT is a three-phase, brushless dc motor controller. The A3938SLDT high-current gate drive capability allows driving of a wide range of power MOSFETs and can support motor supply voltages to 50 V. The A3938SLDT integrates a bootstrapped high-side driver to minimize the external component count required to drive N-channel MOSFET drivers. Internal fixed off-time, PWM current-control circuitry can be used to regulate the maximum load current to a desired value. The peak load current limit is set by the users selection of an input reference voltage and external sensing resistor. A user-selected external RC timing network sets the fixed off-time pulse duration. For added flexibility, the PWM input can provide speed/torque control where the internal current control circuit sets a limit on the maximum current.
Parametrics
A3938SLDT absolute maximum ratings: (1)Load Supply Voltage, VBB : 50 V; (2)VREG (Transient): 15 V; (3)Logic Input Voltage Range, VIN : –0.3 V to VLCAP +0.3 V; (4)Sense Voltage, VSENSE : –5 V to 1.5 V; (5)Pins: SA, SB, SC: –5 V to 50 V; (6)Pins: GHA, GHB, GHC: –5 V to VBB + 17 V; (7)Pins: CA, CB, CC : SA/SB/SC + 17 V; (8)Operating Temperature Range Ambient Temperature, TA: –20℃ to +85℃, Junction Temperature, TJ: +150℃, Storage Temperature, TS : –55℃ to +150℃.
Features
A3938SLDT features: (1)Drives wide range of N-channel MOSFETs; (2)Low-side synchronous rectifi cation; (3)Power MOSFET protection; (4)Adjustable dead time for cross-conduction protection; (5)Selectable coast or dynamic brake on power-down or RESET input; (6)Fast/slow current decay modes; (7)Internal PWM current control; (8)Motor lead short-to-ground protection; (9)Internal 5 V regulator; (10)Fault diagnostic output; (11)Thermal shutdown; (12)Undervoltage protection.
Diagrams

| Image | Part No | Mfg | Description | ![]() |
Pricing (USD) |
Quantity | ||||||||||||||||||
|---|---|---|---|---|---|---|---|---|---|---|---|---|---|---|---|---|---|---|---|---|---|---|---|---|
![]() A3938SLDTR |
![]() |
![]() IC CTRLR MOSFET 3PH 38-TSSOP |
![]() Data Sheet |
![]() Negotiable |
|
|||||||||||||||||||
![]() A3938SLDTR-T |
![]() |
![]() IC CTRLR MOSFET 3PH 38-TSSOP |
![]() Data Sheet |
![]()
|
|
|||||||||||||||||||
(China (Mainland))








