Product Summary
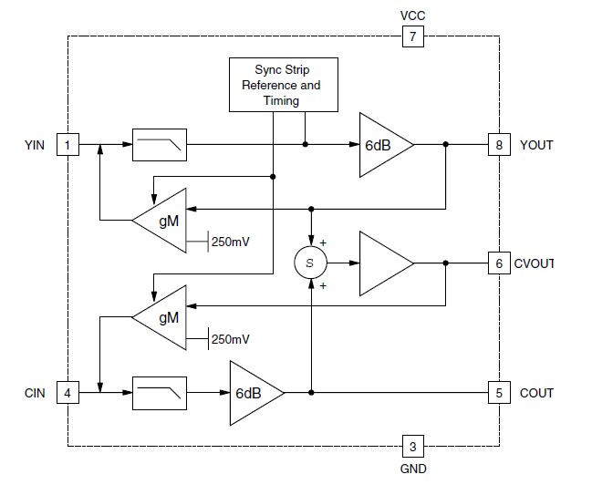
The FMS6410BCS is a dual Y/C 5th order Butterworth lowpass video filter optimized for minimum overshoot and flat group delay. The FMS6410BCS also contains a summing circuit to generate filtered composite video. In a typical application, the Y and C input signals from DACs are AC coupled into the filters. Both channels have DC restore circuitry to clamp the DC input levels during video sync. The Y and C channels use separate feedback clamps. The FMS6410BCS is derived from the Y channel. All outputs are capable of driving 2Vpp, AC or DC coupled, into either a single or dual video load. A single video load consists of a series 75Ω impedance matching resistor connected to a terminated 75Ω line. This presents a total of 150Ω of loading to the part. A dual load would be two of these in parallel which would present a total of 75Ω to the part. The gain of the Y, C and CV signals is 6dB with 1Vpp input levels. All video channels are clamped during sync to establish the appropriate output voltage reference levels.
Parametrics
FMS6410BCS absolute maximum ratings: (1)DC Supply Voltage: -0.3 to 6 V; (2)Analog and Digital I/O: -0.3 to Vcc + 0.3 V; (3)Output Current Any One Channel, Do Not Exceed: 40 mA; (4)Junction Temperature: 150 °C; (5)Storage Temperature Range: -65 to 150 °C; (6)Lead Temperature (Soldering, 10s): 300 °C.
Features
FMS6410BCS features: (1)7.1MHz 5th order Y,C filters with composite summer; (2)50dB stopband attenuation at 27MHz on Y, C and CV outputs; (3)Better than 0.1dB flatness to 4.5MHz on Y,C and CV outputs; (4)No external frequency selection components or clocks; (5)< 5ns group delay on Y, C and CV outputs; (6)AC-Coupled Inputs; (7)AC or DC-Coupled Outputs; (8)Capable of PAL frequency selection components or clocks; (9)0.3% differential gain with 0.2° differential phase on Y,C and CV channels; (10)Integrated DC restore circuitry with low tilt; (11)Lead (Pb)Free SOIC-8 Package.
Diagrams

| Image | Part No | Mfg | Description | ![]() |
Pricing (USD) |
Quantity | ||||||||||||
|---|---|---|---|---|---|---|---|---|---|---|---|---|---|---|---|---|---|---|
![]() |
![]() FMS6410BCS |
![]() Fairchild Semiconductor |
![]() Video ICs VidDvrDCH Intgrtd Fltr CompVidSum |
![]() Data Sheet |
![]() Negotiable |
|
||||||||||||
![]() |
![]() FMS6410BCSX |
![]() Fairchild Semiconductor |
![]() Video ICs DualChanlVidDrvr IntegrtFltr&compost |
![]() Data Sheet |
![]()
|
|
||||||||||||
(China (Mainland))









